测试用例文档格式,测试用例格式
测试用例文档是软件测试过程中非常重要的一部分,它记录了测试的目标、步骤、预期结果以及测试环境等信息。良好的测试用例文档可以帮助测试人员更好地组织和执行测试工作,提高测试效率和测试质量。
1. 测试用例文档的基本结构
测试用例文档通常包括以下几个部分:
1.1 测试用例概述:简要描述测试的目标和范围。
1.2 测试环境:记录测试所需的硬件、软件、网络等环境条件。
1.3 测试策略:说明测试的方法和策略,例如黑盒测试、白盒测试、性能测试等。

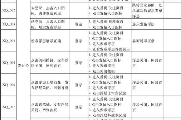
1.4 测试用例列表:列出所有的测试用例,包括用例编号、用例名称、测试步骤、预期结果等。
1.5 测试执行结果:记录测试的执行情况,包括通过、失败、未执行等。
1.6 测试总结与建议:总结测试的结果和问题,并提出改进建议。
2. 测试用例的编写规范
为了保证测试用例的一致性和可读性,编写测试用例时需要遵循一定的规范:
2.1 用例编号:每个测试用例都应该有一个唯一的编号,方便测试人员进行标识和查找。
2.2 用例名称:用简洁明确的语言描述测试的目标和内容。
2.3 测试步骤:详细描述测试的步骤,包括输入数据、操作步骤等。
2.4 预期结果:明确描述每个测试步骤的预期结果。
2.5 前置条件:如果测试需要特定的前置条件,应该在用例中明确说明。
2.6 后置条件:如果测试需要特定的后置条件,应该在用例中明确说明。
3. 测试用例的分类
根据测试的目标和内容,测试用例可以分为以下几类:
3.1 功能测试用例:测试软件的各项功能是否按照需求规格书的要求正常工作。
3.2 性能测试用例:测试软件在不同负载下的性能表现,包括响应时间、吞吐量等。
3.3 安全测试用例:测试软件的安全性,包括漏洞、权限控制等。
3.4 兼容性测试用例:测试软件在不同操作系统、浏览器、设备等环境下的兼容性。
3.5 用户界面测试用例:测试软件的用户界面是否符合用户体验和易用性的要求。
4. 测试用例的执行和管理
测试用例的执行和管理是测试过程中的重要环节,良好的执行和管理可以提高测试效率和质量。
4.1 执行测试用例:测试人员根据测试用例文档中的步骤和预期结果,逐步执行测试用例,并记录执行结果。
4.2 管理测试用例:测试用例文档应该定期进行维护和更新,包括添加新的测试用例、修改已有的测试用例等。
4.3 评估测试覆盖率:测试人员可以根据测试用例的执行情况,评估测试的覆盖率,以确保测试的全面性。
4.4 分析测试结果:测试人员应该及时分析测试的结果,发现问题并提出改进措施。
5. 测试用例的重要性
测试用例是软件测试过程中的重要工具,它对于保证软件质量和稳定性起着至关重要的作用。

5.1 发现问题:通过执行测试用例,可以发现软件中的问题和缺陷,及时修复和改进。
5.2 保证质量:良好的测试用例可以覆盖软件的各个功能和场景,确保软件的质量和稳定性。
5.3 提高效率:测试用例可以帮助测试人员更好地组织和执行测试工作,提高测试效率。
5.4 优化用户体验:通过用户界面测试用例,可以确保软件的用户界面符合用户体验和易用性的要求。
6. 总结
测试用例文档是软件测试过程中不可或缺的一部分,它记录了测试的目标、步骤、预期结果等信息。良好的测试用例文档可以帮助测试人员更好地组织和执行测试工作,提高测试效率和质量。测试用例的编写规范、分类、执行和管理也是测试人员需要掌握的重要技能。通过合理编写和执行测试用例,可以发现软件中的问题和缺陷,提高软件的质量和稳定性。