黄山市东方苍龙文化旅游发展有限公司
弘扬传统文化,破除封建迷信
倡导科学理念,促进社会和谐

诸葛亮教你算命怎么样

时间 : 2026-01-15   | 最后更新:2026-01-15 作者:黄山市东方苍龙文化旅游发展有限公司

算命是否可信,那诸葛亮是否会算命,怎么会那么准啊

大家都应该以科学的眼光,站在科学的角度去看待指迷算命,既不能因为某些没水平的预测师打着指迷算命的旗号骗财骗色就一味的以为指迷算命就是迷信,也不能因为某些精通五术,精通命理的预测师算的准就愚昧的相信指迷算命就是神仙。

就知唬可信不可信了, 都是教人如何骗人的书。 或许世界上有命运这么回事, 但没有任何人可以算的出来。 真能算出命的人, 也就不屑于给人算命了。

可以负责的跟你们说,诸葛亮算命称骨算命法不准。因为称骨算命法的版本有很多有的人说是诸葛亮写的也有的人说是袁天罡写的。而有的称骨法不分男女,而有的称骨法分男女。

算命在很多人眼中,只是一种迷信、甚至是一种骗钱的把戏,但事实上,算命并不仅仅是看看生辰八字和手相而已,它涵盖了世间各种发展之间的“定数”和“变数”。

诸葛亮教你算命怎么样

算命的人“算”得准的原因:算命之人都比较细心,他们能够通过细节观察被算人的反应。

这是诸葛孔明在考考刘伯温,意思就是说,我诸葛亮五百年前就知道会有你刘伯温,刘伯温你知道五百年后的事吗?不用说,刘伯温肯定知道,并且后来还有烧饼歌决流传至今。

诸葛亮算卦

1、”庞统笑“我是特地来和你一起算卦的,听说你在这里为刘备祈福,我特地赶来和你一起推算天机,”诸葛亮听后,心里不禁有些佩服,便和庞统一起开始算卦,他们按照八卦之理,仔细推算世事的变化。

2、诸葛神算结果是从易经中演变而来,中国的易经有六十四卦,演变成三百八十四爻,所以诸葛神签有三百八十四签,签签都有着很深的意义,都是诸葛亮毕生的心血,诸葛精神各种阴阳术数,诸葛亮的英雄故事数不甚胜数哈。

3、诸葛亮是政治家,和算卦一毛钱关系都没 诸葛亮会不会算命? 算三世》又名《正三世书》是三国时代诸葛亮所著,据闻诸葛亮为著此书足足花了五年多时间才完成。由于连年的战乱诸葛亮搬了数十次家。

命理解析诸葛亮命

蜀建兴元年 223癸卯年 43岁 刘备兵败白帝城,永安托孤于诸葛亮。刘备死,刘禅即位,封诸葛亮为武乡侯,领益州牧。蜀建兴2年 224甲辰年 44岁 诸葛亮调整巴蜀内政。蜀建兴3年 225乙巳年 45岁 诸葛亮率军南征,平定 *** 。

诸葛亮生辰八字 月日时命理闰六月生:十八日生:此日生人,智能可畏,自作聪明,不容他人,性格过刚,与人不和, *** 自好,父兄无缘,晚景大运,中年平平,普通之命。

诸葛亮算命法指的是中国历史上著名的智囊诸葛亮使用的一种算命技巧。他通过观察天文、地理、人事等方面的变化,预测未来的命运和事物的发展。其中最为著名的便是“卦象推算法”,即根据八卦的变化推测未来的事情。

癸水生于申月,支合金局,年干透辛,秋金刚锐旺而生水,为金水相涵,盖世文章,所以诸葛亮的文才出众,文章可谓惊世骇俗,流传千古。

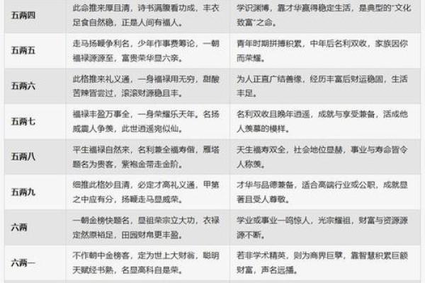
诸葛亮称骨算命法批注诗:2两1:短命非业谓大空,平生灾难事重重,凶祸频临限逆境,终世困苦事不成 终身行乞孤苦之命。短命非业谓大空,平生灾难事重重,凶祸频临陷逆境,终世困苦事不成。

可以负责的跟你们说,诸葛亮算命称骨算命法不准。因为称骨算命法的版本有很多有的人说是诸葛亮写的也有的人说是袁天罡写的。而有的称骨法不分男女,而有的称骨法分男女。

诸葛亮教你算命怎么样

上篇紫薇斗数什么叫限流盘 周易算命属牛虎下篇

最新文章

2026年01月
15
农历 冬月廿七
乙巳年【蛇年】
己丑月 己丑日

最新更新

天刀手游房子风水攻略

青龙紫薇斗数命宫

算命人的话不能信

周易起名和八字起名的区别

测试他心里有别的女人吗 他心里是否还有别的女人

八字喜金木

斋藤飞鸟紫薇斗数

迟早要经商八字 何时经商八字说了算

传统风水什么东西可以辟邪护身防鬼侵扰

民间算命

指纹算命

手相查询

痣相图解

生男生女

眼皮跳测吉凶

喷嚏预测

配对
配对
配对
配对
查询
生日密码