黄山市东方苍龙文化旅游发展有限公司
弘扬传统文化,破除封建迷信
倡导科学理念,促进社会和谐

用梅花易数可以算命吗

时间 : 2026-01-22   | 最后更新:2026-01-22 作者:黄山市东方苍龙文化旅游发展有限公司

用梅花易数可以算命吗

本来就是用来算命的……《梅花易数》相传为宋代易学家邵雍所著,是一部以易学中的数学为基础,结合易学中的“象学”进行占卜的书,相传邵雍运用时每卦必中,屡试不爽。梅花易数依先天八卦数理,即乾一,兑二,离三,震四,巽五,坎六,艮七,坤八,随时随地皆可起卦,取卦方式多种多样。 数 字 吉 凶数字都有其独特及深奥的含义存在。也就是「数理属性」与「五行属性」。而关于「数字吉凶」,是用深奥的「周易梅花易数」来分析,再经过历史印证的结果而得来的。提醒您,数字吉凶的测算,应用在手机号码和电话号码上,都是准确无比!梅花易数的起因  宋朝易学大师邵康节在观赏梅花时,偶然看见麻雀在梅枝上争吵,以易理推衍后,预言明日夜晚会有女子前来来摘折梅花,被园丁发觉而追逐,女子惊慌跌倒伤到膝盖;此预测现象果真在隔夜丝毫不差地得到验证,因此邵康节名闻于当时,大家将这种预测方法取名为「梅花易数」。 梅花易数的用途「梅花易数」除爻辞解释外,还有吉凶趋势图。「梅花易数」可以产生声音、方位、时间、动静、地理、天时、人物、颜色、动植物等自然界或人类社会中的一切感知的事物异相,作为预测其发展趋势的方法。从而可洞悉其先机达到知己知彼百战百胜的效果。

用梅花易数可以算命吗

上篇从紫薇星斗看你的贵人是身边的谁,早点找到早日富贵 紫薇斗数流日求职下篇

最新文章

最新更新

八字排盘怎么看图解

八字命理班(第一阶段)教学大纲

八字组合一共有多少种

夫人又去摆摊算命

八字精华

女命八字日干克日支

各种材料的阻燃等级有哪些?有什么测试标准

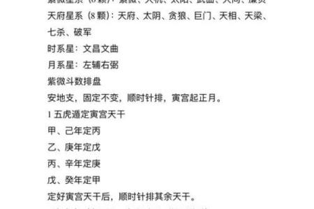
紫薇斗数全解PDF的简单介绍

紫薇斗数怎么看主宫

民间算命

指纹算命

手相查询

痣相图解

生男生女

眼皮跳测吉凶

喷嚏预测

配对
配对
配对
配对
查询
生日密码