
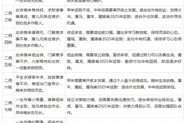
大家好,我是周易命理学家叶兰生,去百度搜一下兰生易道,就是本人了!今日给大家讲解一下命理风水知识!
什么是命,什么是运?人的命即生辰八字是天生形成的,命就是指出生的年月日时,有的人说命是可以改,其实这是荒谬的。因为,孩子的八字都已经出世已经确定,是无可改变的。运就是指大运和流年,是可以弥补。 命就好比田地,运就好比种子,有了良好的田园也需要优良的种子还要加辛勤的劳动,才能丰衣足食。如果田地本来不是肥沃的土地的话,咱们可以因地制宜,这样也会有好的收成,所以运是可以弥补的,也是算命的主要意义,就是能够给有缘人士指点迷津,让他们少走冤枉路,不管在婚姻和事业,财运,运气,生儿育女等等在八字当中都能够得到信息,古语说,要居安思危,人无远虑必有近忧。所以有些事情还是要提早知道,就能趁吉避凶,化险为夷,步步高升,财源广进,夫妻恩恩爱爱,孩子聪明健康。

人的八字是固定的,但同一时间同一地方出生的孩子人生并不一样。甚至同一父母同一时辰出生的双胞胎命运都有迥异。为什么呢?因为人的八字就象一个金属小球,内部结构是固定的,但一出生,就进入了人类社会这个大磁场,每个生命个体因出生的地域,家庭不同而人生道路也不同,即或是同一家庭的同一时辰出生的双胞胎兄弟,也不是所接触的人都尽相同的,因而所受到的影响也不同。
那同一八字的人又有什么相同的呢?那就是不管他选择什么样的人生路,他们性格相近,人生起伏相似。比如一个八字,出生在军人家庭,或许长大后做了将军;同一个八字,生在农民家庭,或者长大后做了商人。他们相同的都有抱负心,近似的运程。遇上好的流年,将军战胜立功,商人发财致富;遇到差的流年,将军折戟,商人赊本。
八字了解了,再来看运。我们常听人抱怨,命好运不好。八字和运程是分开的。八字是人的先天属性,而运则是人的后天历程。一个人八字好,说明了他具备腾达的条件,并不是说一定能发达。比如,一个人是做官的八字,但终身所走大运都不见官,那也就是成了一个怀才不遇的人。相反,一个人八字不好,但所走大遇流年全是命中所喜的财或官,也能升官发财。有人说,我不算命,只是懵懵懂懂地走人生,也就是顺应天命吧。其实不然。我们前面说过,人生活在社会的大磁场中,所受的影响来自方方面面,如家庭,朋友,亲戚,同学等。特别是一些命理喜忌神分歧不旺盛的,非常容易偏离命运本来的方向,一路前行,又是另外种人生了。因此,命理预测师不是神仙,不会神算,只有根据命理结构,分析喜忌制宜,结合所走大运流年,指引人生更佳方向。
各位受测者也不要隐瞒自己的情况,而应该尽量清楚细致的告之自己的环境,以便作出最精确的判断
命虽注定,但运是自己走出来的,要想自己的命运更顺畅就需懂得如何把握好改善自己的命运。这就是为何有同命不同运的人出现。
如你有感情婚姻、事业财运、孩子健康等问题,那么请记住兰生师傅的话:风水就在我们身边,调理改善才是真理!
添 *** 生师傅微信:ncx8888 为您推算命理,预测人生,让您顺风又顺水