
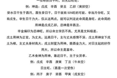
生日八字一旦终究就不能变更,假如由于八字五行八字命理之中有一定的缺点,进而造成 本身运程不大好,那么久可以用喜用神来给自己祈福消灾,喜用神最普遍的便是应用在取名上边,这篇文章内容关键就来解读下如何看喜用神,喜用神实际代表什么意思。
喜用神是啥喜用神是中华传统八字命理学上的专业术语,喜用神是喜用神与八字用神的统称。八字,即把人出世的年、月、日、时候作四柱,每柱装有一天干和地支,同心同德八字。八字不一样的排序,包括不一样的阴阳五行信息内容,组成各种各样不一样的八字命局。四柱八字命局以八字用神为关键,八字用神完善强有力是否,危害人一生的命;一生挽救是否,危害人一生的运。凡用众神力不够,四柱中有生助八字用神者,或四柱刑冲克害八字用神而能化凶煞,制凶煞者,便是喜用神。四柱沒有八字用神,就得靠行好运岁月来补。针对八字命局五行比较均衡,八字用神不太急缺的四柱,其一生比较平稳,无起起落落。要如何看喜用神一切正常状况下,一个人的八字喜用神,是对日主有益的五行。如一个人的八字为壬辰、丁未、乙亥、壬午。八字五行为土水、火土、木水、火水。那样的八字是较弱的,应当取木、水做为喜用神,由于木、水生物日主。可是有几种状况,会存有取用神的误会。
并并不是缺啥补哪些许多 人觉得,自身的八字缺啥就补哪些,实际上它是不正确的叫法。这般人的八字为:癸卯、乙卯、甲寅、乙亥。八字五行为:水木、木木夕、木木夕、木水。6木、2水。此刻缺少的五行是对日主不好的,为忌神,因而要用对日主有益的五行为喜用神。喜用神为水、木。

身强不适合再强按道理而言,应当取对金有益的,土、金。可是因为自身金就多,再取金得话,八字缺水,金多水浊。因而喜用神不以金、土。喜用神为火。